Order Receipt and Preparation

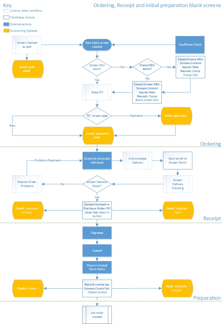
The following schematic shows the processes, both physical and performed within strokeone, as well as the accounting entries that occur when a new screen is ordered.

 

 

 

Related Topics

Screen Life Cycle Schematic

Understanding the Life-cycle of a Screen