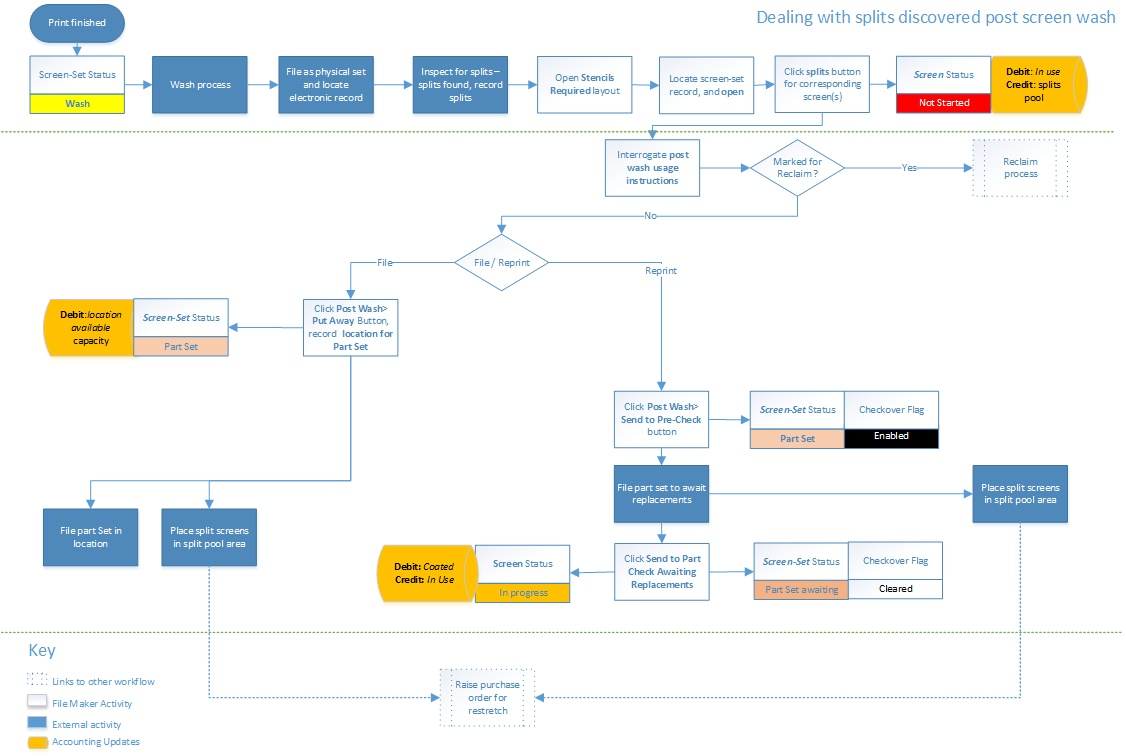
The following schematic outlines the steps, processes and accounting that occurs should splits occur when screens have just been washed..
See the topic Dealing With Splits that occur in the post washing stages for more detailed narrative.

Related Topics