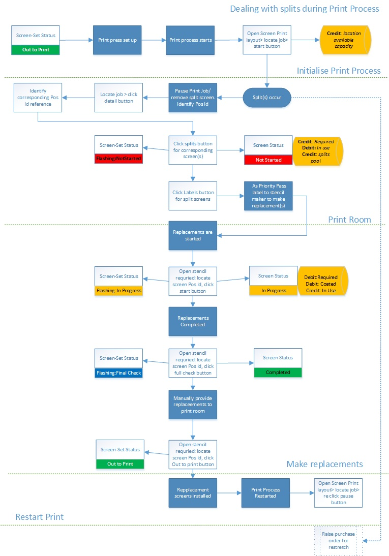
Schematic:Splits during Job Run

The following schematic outlines the steps, processes and accounting that occurs should one or more screens split during a print run.
See the topic Dealing With Splits: During Job Run for more detailed narrative.

 

 

 

Related Topics

Dealing with splits