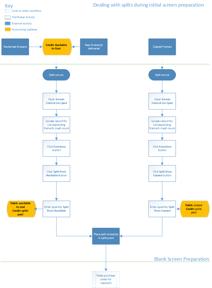
The following schematic outlines the steps, processes and accounting
that occurs should splits occur when screens are blank (non job related).
See the topic Dealing
With Splits: Blank Screen Preparation for more detailed narrative.

Related Topics