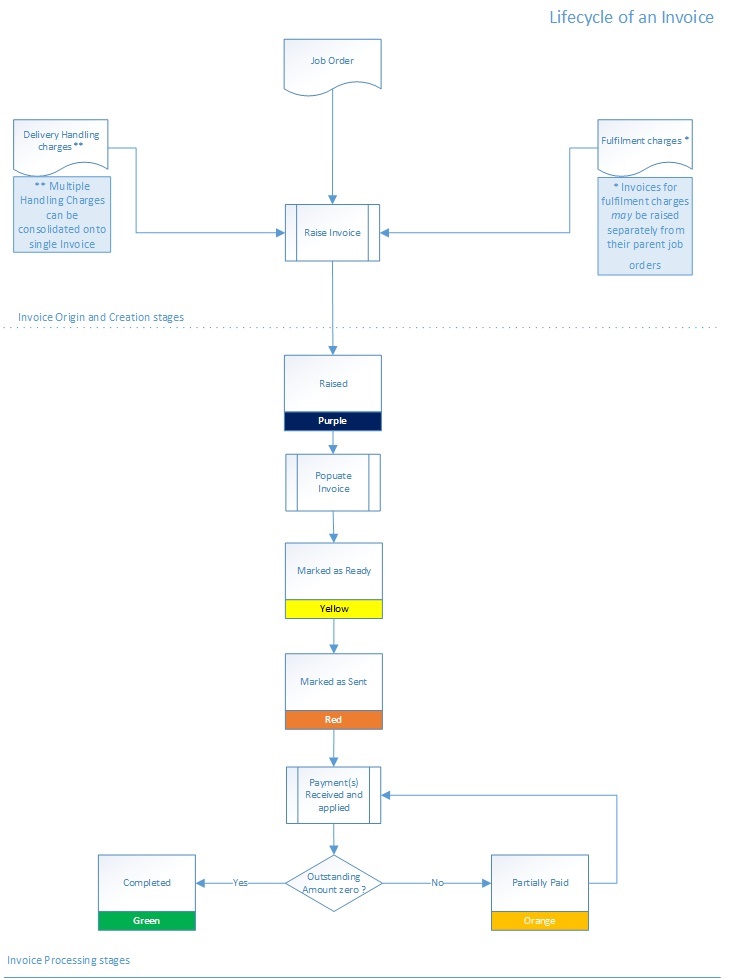
An Invoice has a life cycle,
from initial raising,
to populating and then marking
as ready, to sending
to the client, to the receipt
of payment (full or partial).
The status icon follows the standard
methodology in the system but has some specific additional states to help
visually identify at what point the invoice is in its life cycle
Status Colour |
Meaning |
|
Invoice has been raised. |
|
Invoice has been populated and marked as ready. |
|
Invoice has been marked as sent. |
|
Invoice has been partially paid (One or more payments have been received in respect of the invoice, but do not fully satisfy the invoice total. That is, the balance outstanding on the invoice is greater than zero) |
|
Invoice has been fully paid (The payment(s) received against the invoice satisfy the invoice total. That is, the balance outstanding is zero) |
The below schematic shows the various life cycle stages of a invoice together with their corresponding states in strokeone.

Related Topics
Understanding Invoicing at TOT